www.91av新材
首頁
走進www.91av
公司簡介
組織架構
總經理致辭
產品展示
設備與(yǔ)技術
媒體中心
公司新聞
相關報道
加入我們
聯係我們
首頁
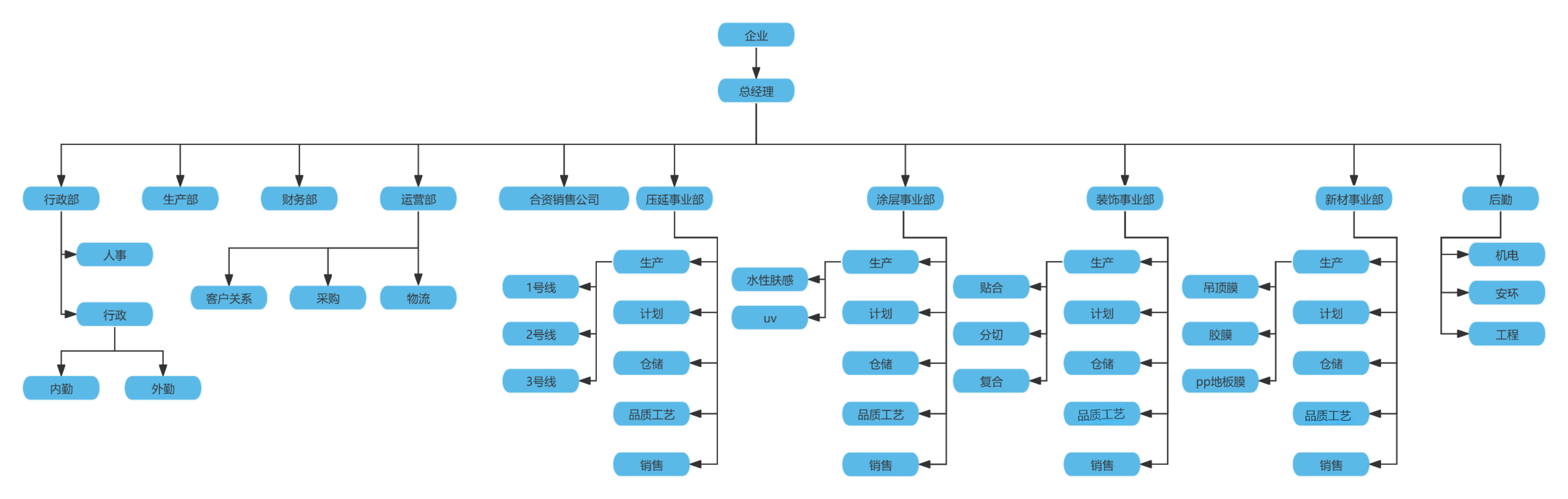
組織架構
組織(zhī)架構
這是我(wǒ)們公司優(yōu)秀的團隊.
www.91av_www.91av.com_91视频最新网址_九一香蕉视频